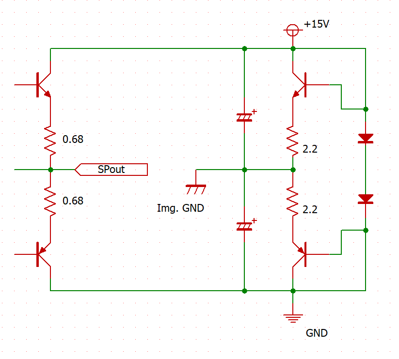
今回の記事、結論から申し上げると、仮想グランド電源に下図のような、中点電位をボルテージフォロアで安定化したフィードバック方式を用いると、トランジスタ式ミニワッターの音が激変したという内容です。

変化点としては、
①低音側のクロストークが減ったようで、音の分離が格段によくなる。
②低音が締まり、モヤモヤ感が減る。

この回路をもうちょっとわかりやすく簡略化して表現するとこちらのようになります。 オペアンプのボルテージフォロアをSEPPでバッファしたものと考えることができます。このような仮想グランドをオペアンプでつくるところを、ディスクリートで構成したら、NFBの良い面が全面に出てきてすごかったという記事になります。
ぺるけ氏のトランジスタ式ミニワッターの特徴のひとつに、仮想グランド電源を使っていることがあります。

http://www.op316.com/tubes/mw/mw-12v-p3.htm
以前から、仮想グランド電源の方式でずいぶん音が変化することを経験してきました。
トランジスタ式ミニワッターの仮想グランド電源
AK4495 オールFET差動合成
コンデンサと抵抗分圧よりも、エミッタフォロアの方が低音が締まり、SEPP方式とするとよりその傾向が顕著。
おそらく、仮想グランド出力のインピーダンスが低ければ低いほどよいはず。。。
出力インピーダンスを下げる一番よい方法はNFBをかけることです。
とかく嫌われがちなNFBですが、うまく使うとその効果は絶大です。
オーバーオールのNFBを排除し鮮明な出音が特徴のMOS-FETシングル ソースフォロアパワーアンプですが、どうしても不満を感じる点が、低音の弱さです。透明感や清々しさは代えがたいものがあるのですが、明らかに低音が弱く、ジャンルを選んでしまいます。
ぺるけ氏自身のトランジスタ式ミニワッターの評価として次のようなものがあります。「全段差動PPミニワッターと比べて本機の方が優れているのは超低域側のレンジの広さでしょうか。こういう余裕のあるローエンドはリソースを投入した真空管式PPアンプでもなかなか出せないように思います。」
http://www.op316.com/tubes/mw/mw-12v-p3.htm
このように、きっちりNFBが仕事をしたトランジスタアンプは特に低音を正確に再生できるようです。
さりとて、NFBを簡単にかけられるオペアンプを使うと躍動感が失われてしまう。。。
では、最もシンプルな差動ディスクリート回路でフィードバックをかけたらどうなる?というのが今回のトライです。
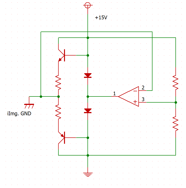
さて、オリジナルトランジスタミニワッターの仮想グランド電源は下図のような、エミッタフォロア方式です。

こちらは、私がトランジスタ式ミニワッターSMD版に採用したノンフィードバックSEPP方式。
SEPPとするとこで、ぺるけ式特有のもやっとした感じが後退し、特に低音の締りが良くなります。

では、差動回路でNFBをかけると、この延長線で低音の正確性が上がっていくんだろうと想像していました。
ところが、確かに低音も締まったのですが、定位の方が劇的といっていいほどの変化をみせました。
この結果のヒントになりそうな記事をぺるけ氏が書いていました。
http://www.op316.com/tubes/mw/mw-19v-p5-patrep.htm

この図はトランジスタ式ミニワッターPart5のクロストーク測定結果で、あえてライン入力のグランドポイントをズラしして測定した結果だそうです。
ここでは、スピーカーリターン電流により、仮想グランド電位が揺すられ、クロストークが発生することが示されています。また、安定性の多くをコンデンサにたよるエミッタフォロア式の性能限界から低周波域ほどクロストークが大きくなります。
どうも、ボルテージフォロア回路で低域の安定性を向上させた結果、クロストークが減少し、これが聴感にしっかり現れたようです。
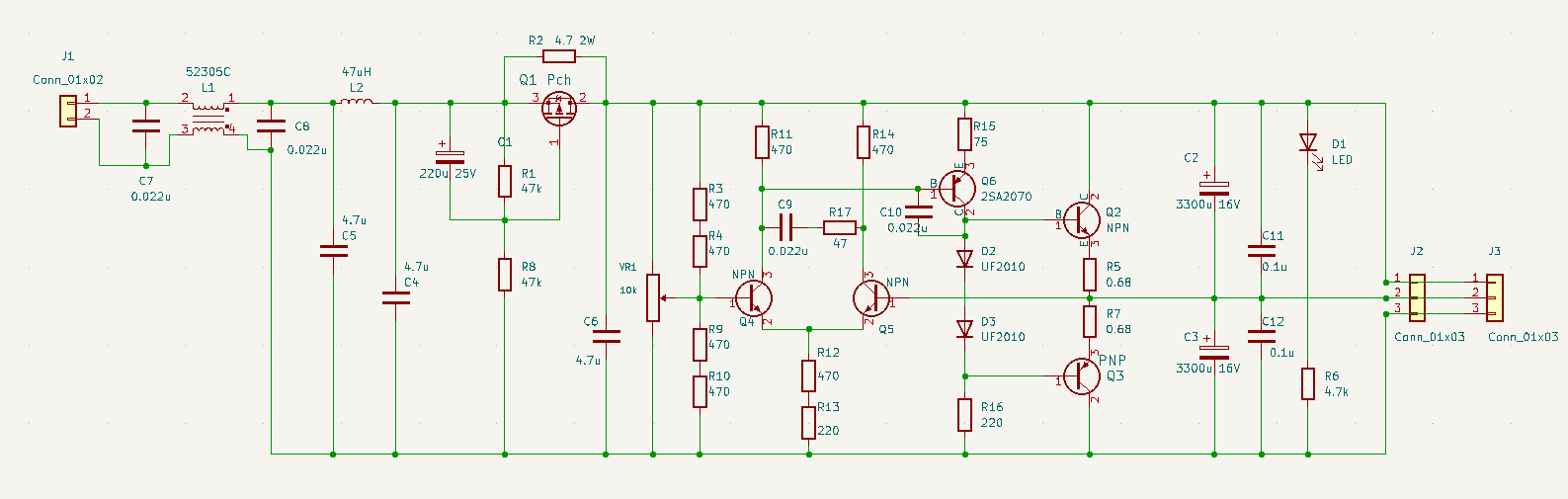
今回のテストした回路は下記です。

なるべく単純な回路にしたかったので、トランジスタの差動回路にドライバ段、SEPPというもので、電源回路がほぼトランジスタ式ミニワッターPart3の回路方式になりました。
高域はコンデンサが仕事をしてくれますので、ユニティゲインで発振しないよう帯域制限をかけつつ、帰還量が多すぎて窮屈な音にならないように、できるだけオープンループゲインを抑えるようにしてみました。

電源基板も起こしてみました。
今回、正直予想外の結果でしたが、グランドインピーダンスの重要性を改めて感じることができました。
コメント