トランジスタ式ミニワッターは、古式ゆかしいACアンプです。これ、DCアンプ化するとどうなるのかずっと気になっていました。
音声信号経路に余計なコンデンサが無くなることで、音が鮮明になるのでは?とかコンデンサによる低周波カットオフが無くなって低音がよりでるのでは?など興味を持っていました。
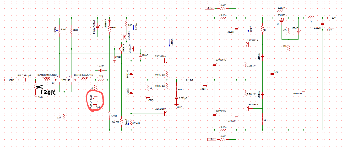
まあ、気になったら実験してみようということで、DCカットコンデンサをショートしてみます。

少しでもオフセットを抑えるために定数を少し変えました。

Aruduinoを使ってオフセットを測定してみます。
DC化するとDCオフセットが40mVほど出ましたが、立ち上げ時も変なうごきもなく、ドリフトもほとんどなし。ちゃんと安定動作しているようです。
これ、そのまま使えるのでは??
初段FETのソース側に50Ωのオフセット調整用VRを入れたところ、ほぼ0mVに調整できました。
視聴した感想ですが、あんまり変わらないというのが正直なところです。カップリングコンデンサを直結にした時のような変化で、今回ショートした箇所が、元々が解像度が非常に高いKO-CAPだとほとんど分かりません。音の劣化がある電解コンデンサやPOSCAPだと解像度の変化を実感できるかな、というくらいの変化でした。
今回は定数をほとんどいじらなかったためかなと思います。DCアンプならではの高速動作するようなパラメーター設定だと?まあ、そうなるともはやミニワッターではないですね。
音声信号経路に余計なコンデンサが無くなることで、音が鮮明になるのでは?とかコンデンサによる低周波カットオフが無くなって低音がよりでるのでは?など興味を持っていました。
まあ、気になったら実験してみようということで、DCカットコンデンサをショートしてみます。

少しでもオフセットを抑えるために定数を少し変えました。

Aruduinoを使ってオフセットを測定してみます。
DC化するとDCオフセットが40mVほど出ましたが、立ち上げ時も変なうごきもなく、ドリフトもほとんどなし。ちゃんと安定動作しているようです。
これ、そのまま使えるのでは??
初段FETのソース側に50Ωのオフセット調整用VRを入れたところ、ほぼ0mVに調整できました。
視聴した感想ですが、あんまり変わらないというのが正直なところです。カップリングコンデンサを直結にした時のような変化で、今回ショートした箇所が、元々が解像度が非常に高いKO-CAPだとほとんど分かりません。音の劣化がある電解コンデンサやPOSCAPだと解像度の変化を実感できるかな、というくらいの変化でした。
今回は定数をほとんどいじらなかったためかなと思います。DCアンプならではの高速動作するようなパラメーター設定だと?まあ、そうなるともはやミニワッターではないですね。
コメント
コメント一覧 (2)
アンプのDC化は、昔の時も絶対音が良くなると肝付てで登場しましたね!
そんなとこより、部品の最適化などの方が音質良化に繋がりましたね
DCアンプ化よりも定数設定の方が大事とよくわかりました。さすがはぺるけさんです。